首页
学院概况
学院介绍
学院领导
师资队伍
组织结构
专业介绍
学院简介
院务公开
会议纪要
通知公告
教学工作
教学动态
教学成果
学科竞赛
科研与社会服务
科研动态
科研成果
技术服务与培训
党建工作
党章党规
党建动态
团学工作
团学组织
团学动态
招生就业
招生信息
就业信息
校友风采
校友组织
校友活动
风采展示
资料分享
国际交流
交流动态
国际办学
对外合作
论坛咨询
您的位置:
首页
>
科研与社会服务
>
科研成果
> 正文
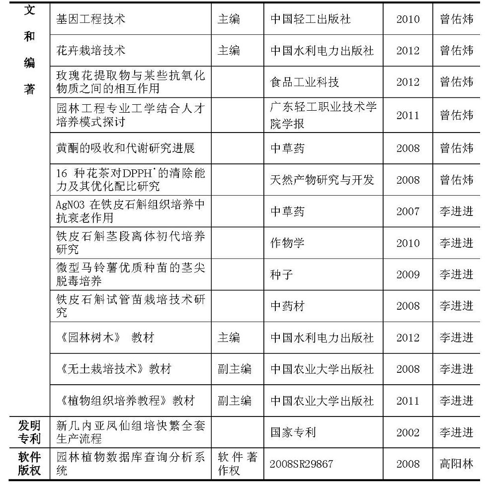
园林工程技术专业教学科研成果表
发布时间 2012-06-13 15:30:19
|
打印本页
|
关闭窗口